nobcha23のエアバンド受信機自作ブログ DIY airband receiver BLOG

エアバンドレシーバーキットの組み立て、改造を手掛けます Assemble and remodel Chinese airband receiver kit

2021-08-12から1日間の記事一覧

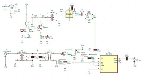
Si4732基板を買いました  その4  I bought Si4732 kit. part 4  Filter→LNA→Mixer@crystal converter

Si4732受信機基板セットを買ったので、これでエアバンド通信を聞こうと考え、周波数コンバーターを作りました。クリスタルコンバータ局部発振をジャンク箱にあった20MHzマイコン回路用水晶を使い、5倍オーバートーン発振させました。 前段フィルタですが、…